This website requires JavaScript.
Explore
Help
Sign In
feeling
/
seatalk-autopilot-remote-control
Watch
1
Star
0
Fork
0
You've already forked seatalk-autopilot-remote-control
Code
Issues
Pull Requests
Actions
Packages
Projects
Releases
Wiki
Activity
Files
0c972092b787dacddd2ad3355984e996967f45c3
seatalk-autopilot-remote-co…
/
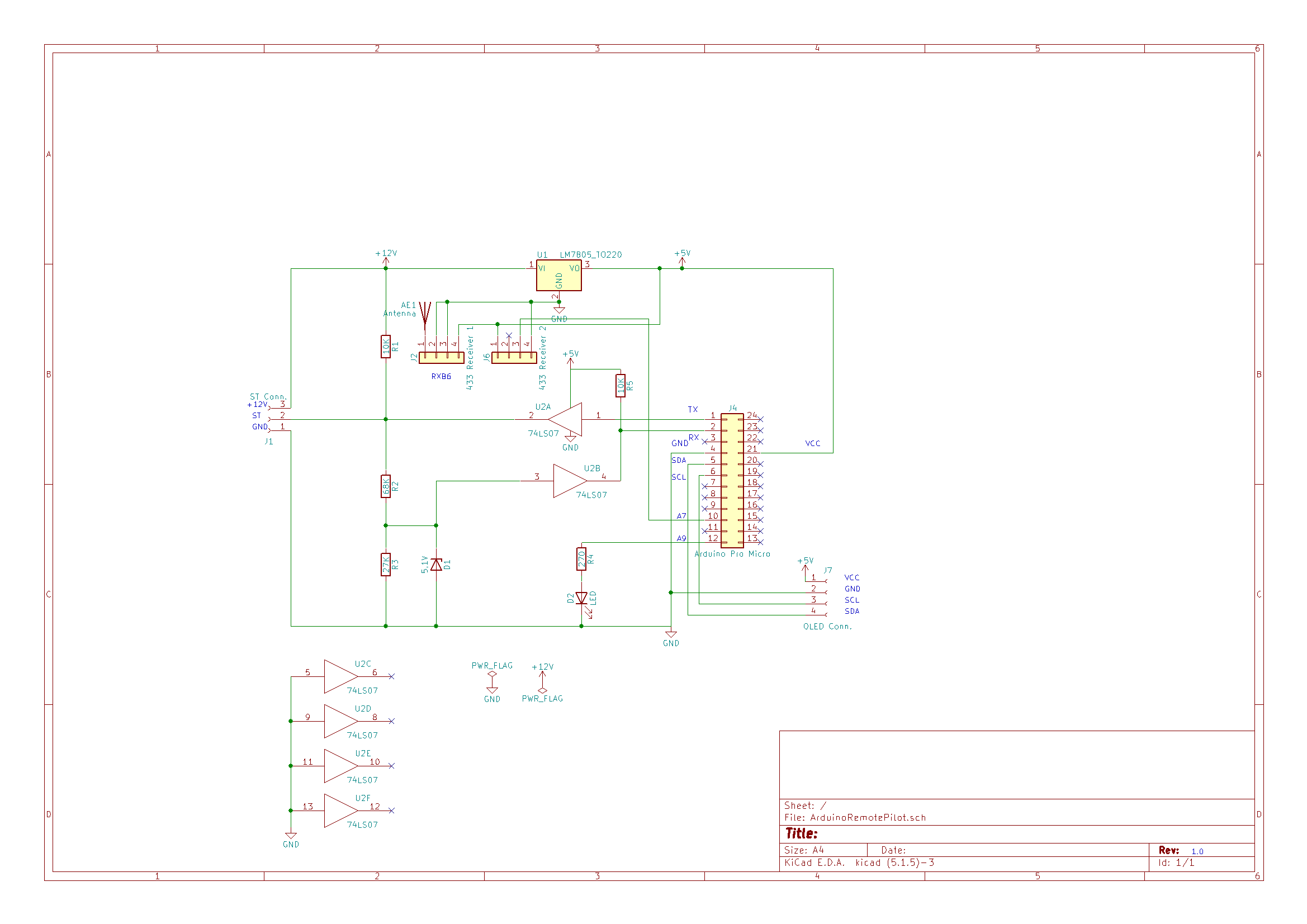
Remote Pilot Schematics.png
AK-Homberger
6ace612fe7
Moved back to original values of R2/R3.
...
The last change to R2/R3 with 6.8 K would impact the Seatalk signal level too much.
2020-11-28 10:09:28 +01:00
34 KiB
2338x1653px
Raw
History
Reference in New Issue
View Git Blame
Copy Permalink