This website requires JavaScript.
Explore
Help
Sign In
feeling
/
seatalk-autopilot-remote-control
Watch
1
Star
0
Fork
0
You've already forked seatalk-autopilot-remote-control
Code
Issues
Pull Requests
Actions
Packages
Projects
Releases
Wiki
Activity
Files
1baaaf8480e6b8664fdb06eecd61d0d095fa0c37
seatalk-autopilot-remote-co…
/
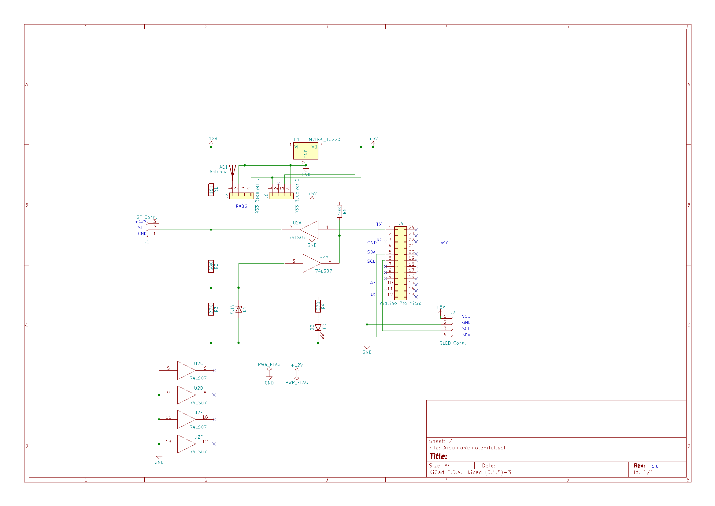
Remote Pilot Schematics.png
AK-Homberger
a47a2b1b1c
Add files via upload
2020-09-20 10:29:47 +02:00
34 KiB
2338x1653px
Raw
History
Reference in New Issue
View Git Blame
Copy Permalink