This website requires JavaScript.
Explore
Help
Sign In
feeling
/
seatalk-autopilot-remote-control
Watch
1
Star
0
Fork
0
You've already forked seatalk-autopilot-remote-control
Code
Issues
Pull Requests
Actions
Packages
Projects
Releases
Wiki
Activity
Files
625976eefcc327b530baab9b95b52a2645edb261
seatalk-autopilot-remote-co…
/
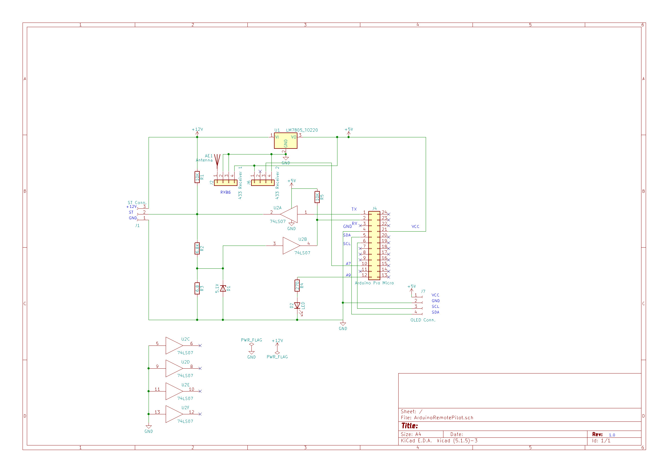
Remote Pilot Schematics.png
AK-Homberger
31acd64b78
Changed R2/R3 to 6.8 K
2020-11-27 08:45:54 +01:00
34 KiB
2338x1653px
Raw
History
Reference in New Issue
View Git Blame
Copy Permalink